Reporte de Tiempos Logísticos
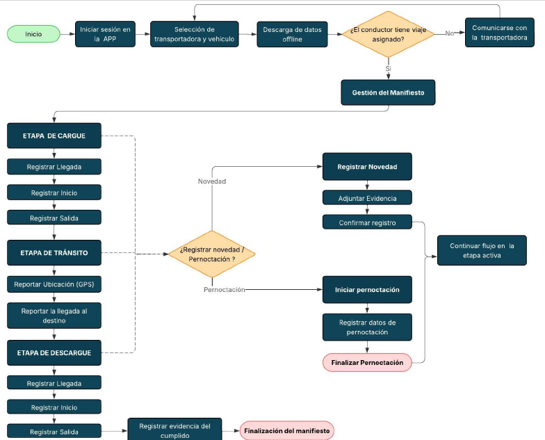
Al ingresar a la aplicación, el sistema mostrará las transportadoras asociadas al conductor. El conductor deberá seleccionar la transportadora con la cual realizará el viaje, elegir la placa del vehículo correspondiente y dar clic en el botón “Continuar”. Posteriormente, deberá seleccionar el botón “Descargar datos offline”, opción que permitirá el uso de la aplicación cuando existan intermitencias en la conexión a internet.
Si el conductor no tiene viajes asignados, el sistema mostrará un mensaje informativo indicando que deberá comunicarse con la empresa para que le sean asignados.
Para cambiar la transportadora seleccionada, deberá dar clic en el ícono de flechas ubicado junto al nombre de la transportadora actual. El sistema mostrará un mensaje de confirmación, donde al seleccionar la opción “Volver atrás” se mantendrá la transportadora actual, y al seleccionar la opción “Continuar” el sistema regresará a la página principal para permitir la selección de una nueva transportadora.
En caso de tener viajes asignados, el sistema mostrará el viaje correspondiente con el número de manifiesto, las etapas del viaje “Cargue”, “Tránsito” y “Descargue”, el número de remesas asociadas, la ciudad de origen y la ciudad de destino. Desde esta vista, el conductor tendrá dos botones de gestión:
- Botón “Ver doc de viajes”: Al dar clic en este botón, el usuario podrá visualizar los documentos asociados al viaje y acceder al botón “Ver PDF” para consultar cada documento.
Adicionalmente, se dispone de la opción para descargar los archivos directamente en el dispositivo móvil.
Para esta visualización y descarga será necesario contar con conexión a internet.
Una vez los archivos estén descargados en el equipo del conductor, se pueden consultar incluso cuando no disponga de cobertura de red.
- Botón “Gestionar eventos”: Al dar clic en este botón, el sistema mostrará dos pestañas: “Activos” y “Finalizados”.
En la pestaña de “Activos” se mostrará el estado general del manifiesto actual, el cual no cambiará hasta que todas las remesas asociadas al viaje se encuentren finalizadas.
Adicionalmente, se listarán las remesas asociadas al manifiesto, el conductor deberá seleccionar la remesa a gestionar y dar clic en el botón “Gestionar eventos” para reportar los tiempos logísticos y las novedades
asociadas a la remesa.
En la pantalla de gestión de la remesa, el sistema mostrará la etapa actual del viaje (Cargue, Tránsito, Descargue) y el historial de eventos registrados. Al dar clic en el botón “Ver más”, el sistema desplegará el detalle de las novedades.
Antes de iniciar el reporte de los tiempos logísticos, el conductor debe tener en cuenta que cada evento debe ser registrado en el punto correspondiente de cargue o descargue. Al realizar un reporte, la aplicación registra automáticamente la ubicación GPS desde donde se ejecuta la acción, información que es enviada posteriormente al TMS.
Por este motivo, es importante que los reportes se realicen dentro del radio establecido para los puntos de cargue y descargue. Si el conductor intenta registrar un evento por fuera de este rango, la aplicación mostrará un mensaje de advertencia indicando que el reporte se encuentra fuera del sitio.
- Gestión de Cargue: Cuando el viaje se encuentra en el estado de Cargue, en la sección de registro de eventos, el sistema mostrará los íconos “Llegada”, “Inicio” y “Salida”, los cuales permitirán registrar los tiempos logísticos del viaje.
Para registrar los tiempos, el conductor debe dar clic sobre el icono correspondiente, así el sistema registrará y almacenará automáticamente la fecha y la hora de la gestión, información que quedará guardada en la aplicación y será transmitida a Avansat.
A medida que el conductor complete los registros de los tiempos logísticos, el sistema avanzará de la etapa de “Cargue” hacia la etapa de “Tránsito”, cambio que podrá visualizarse mediante el indicador de color naranja ubicado junto al número de cada remesa.
• Gestión de Tránsito
Una vez finalizada la etapa de cargue, el conductor visualizará en pantalla que el despacho ha pasado a la etapa de “Tránsito”. Durante esta, el conductor podrá continuar la gestión del viaje mediante el botón “Gestionar eventos”.
Al seleccionar la remesa y pulsar nuevamente el botón “Gestionar eventos”, se desplegará una pantalla donde el conductor podrá visualizar todos los tiempos previamente reportados y contará con las opciones necesarias para continuar con el registro de nuevas novedades.
En la sección “Registro de evento del tránsito”, el sistema mostrará los íconos “Ubicación” y “Llegada a destino”.
Al dar clic en el ícono “Ubicación”, el conductor podrá reportar la ubicación en cualquier momento del recorrido. Para este registro, el sistema utilizará el GPS del dispositivo móvil y mostrará un mensaje de confirmación una vez la ubicación sea almacenada.
• Gestión de Descargue
Para reportar la llegada al destino, el conductor deberá dar clic en el ícono “Llegada a destino”. Al seleccionar esta opción, el sistema cambiará automáticamente el estado del manifiesto y de la remesa a la etapa de “Descargue”. Al realizar esta acción, el sistema habilitará nuevamente los íconos “Llegada”, “Inicio” y “Salida”, los cuales permitirán registrar los tiempos logísticos correspondientes a la etapa de descargue.
El registro de los tiempos logísticos de “Llegada”, “Inicio” se realizará de la misma forma que en las etapas anteriores, mediante la selección de cada uno de los íconos para reportar la fecha y la hora correspondientes.
Finalmente, para reportar el cumplido de la remesa se debe dar clic en la opción “Salida”, en donde el sistema solicitará la evidencia del cumplido.
Para ello, el conductor deberá adjuntar una fotografía del descargue dando clic en el ícono “Fotografía”, acción que habilitará la cámara del dispositivo para capturar la imagen. Si requiere eliminar la fotografía, deberá dar clic en el ícono “Eliminar”, y si desea capturar una nueva imagen, podrá dar clic nuevamente en el ícono “Cámara”.
Adicionalmente, el conductor deberá registrar las observaciones del cumplido y diligenciar la firma electrónica, para lo cual deberá dar clic en la opción “Abrir firma” lo que habilitará un recuadro en pantalla donde podrá realizar la firma electrónica escribiendo directamente con el dedo o con un lápiz táctil.
Si necesita corregir la firma, deberá dar clic en la opción “Limpiar”, acción que eliminará la firma registrada. Para guardar la firma realizada, deberá dar clic en la opción “Confirmar”, quedando esta asociada correctamente al cumplido de la remesa.
Una vez confirmada la firma, el conductor deberá dar clic en el botón “Guardar novedad”. Al realizar esta acción, el sistema almacenará el reporte del tiempo logístico correspondiente y dará por finalizado el manifiesto
→ Reporte de novedades y pernoctación
Durante todas las etapas del viaje “Cargue”, “Tránsito” y “Descargue”, el sistema mantendrá habilitadas las opciones “Novedad” y “Pernoctar”, las cuales permitirán reportar incidencias o registrar períodos de pernoctación en cualquier momento del recorrido, junto con la visualización de la información general de la remesa.
Al seleccionar la opción “Novedad”, el sistema permitirá registrar incidencias del viaje. Para reportar la novedad el conductor deberá:
• Seleccionar una opción en el campo “Seleccione alguna novedad”.
• Adjuntar evidencia fotográfica desde el campo “Fotografía”. Una vez se tome la foto, esta se podrá Eliminar desde el ícono de papelera. Si se desea tomar otra foto se deberá dar clic en el icono de cámara.
• Registrar el detalle de la novedad en el campo “Observaciones”. Una vez diligenciada la información, deberá dar clic en el botón “Guardar Novedad”, y el sistema mostrará un mensaje de confirmación.
Al seleccionar la opción “Pernoctar”, el sistema permitirá registrar el tiempo y ubicación del parqueo del vehículo. El conductor deberá:
• Diligenciar la fecha y hora de reinicio de ruta desplegando en los iconos correspondientes.
• Registrar el nombre parqueadero en el campo “Parqueadero” y las observaciones correspondientes. Al dar clic en el botón “Pernoctar”, el sistema confirmará el registro.
• Para finalizar la pernoctación, el conductor deberá ingresar nuevamente a “Gestionar eventos”. El sistema solicitará confirmación para finalizar la pernoctación y reiniciar la ruta. Al seleccionar “Confirmar”, la pernoctación se finalizará y se habilitará nuevamente el registro de novedades. Al seleccionar “Cancelar”, la pernoctación continuará activa.
→ Herramientas de navegación para el conductor
Durante todas las etapas “Cargue”, “Tránsito” y “Descargue”, el sistema mantendrá habilitados los botones “Google Maps” y “Waze”, los cuales permitirán al conductor establecer la ruta hacia el destino. De acuerdo con su preferencia, el conductor podrá dar clic en cualquiera de estos íconos, acción que abrirá la aplicación seleccionada con el punto de destino cargado para la navegación y definición de la mejor ruta.
→ Consulta de los manifiestos finalizados
Los manifiestos gestionados en su totalidad, quedarán disponibles en la pestaña “Finalizados”. Desde allí, al dar clic en el botón “Historial de viaje”, el conductor podrá consultar todas las novedades registradas y el detalle de los tiempos logísticos reportados para el manifiesto seleccionado
Flujo Funcional del Viaje del Conductor